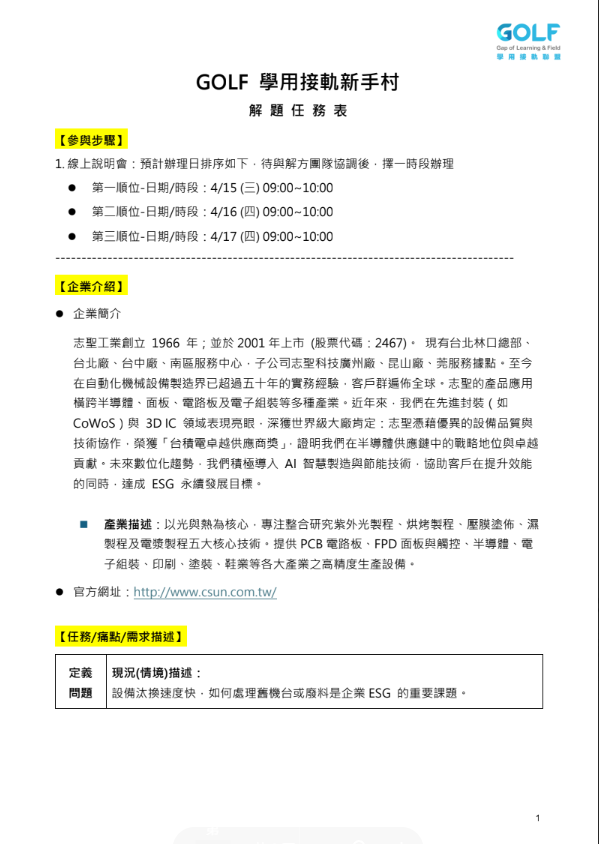
📣第一届GOLF學用接軌新手村企業出題/師生解題活動正式啓動!📣
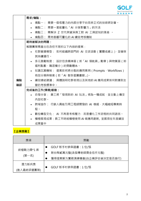
本活動匯集志聖工業、東元電機、研揚科技、遠傳電信等四家理監事企業的五
個題目(如下圖),並由出題企業提供獎金,敬邀大同大學、中央大學、元智
大學、台北科大、台灣大學、成功大學、東海大學等七所理監事暨委員會大
學的老師與同學踴躍組隊,報名解題!
📌計畫宗旨
創新思考 、跨域整合:當單一學術知識已不足以應對快速變動的環境挑戰時,
GOLF 新手村提供一個「低風險、高收穫」的產學對接場域。透過「企業出題、
學生解題」模式當邀請大專院校師生團隊針對企業真實營運痛點提出可落地的
創新解方。本活動不僅是賽事當更是一場深度培力行動當引導學生將理論轉化
為具備市場價值的「能力資產」 、助學生具體說出「我的實務經驗」當達成
「學以致用‧學用接軌」目標。
📌參與單位
• 主辦一位:GOLF 學用接軌聯盟
• 助辦一位:台灣服務科學學會
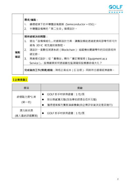
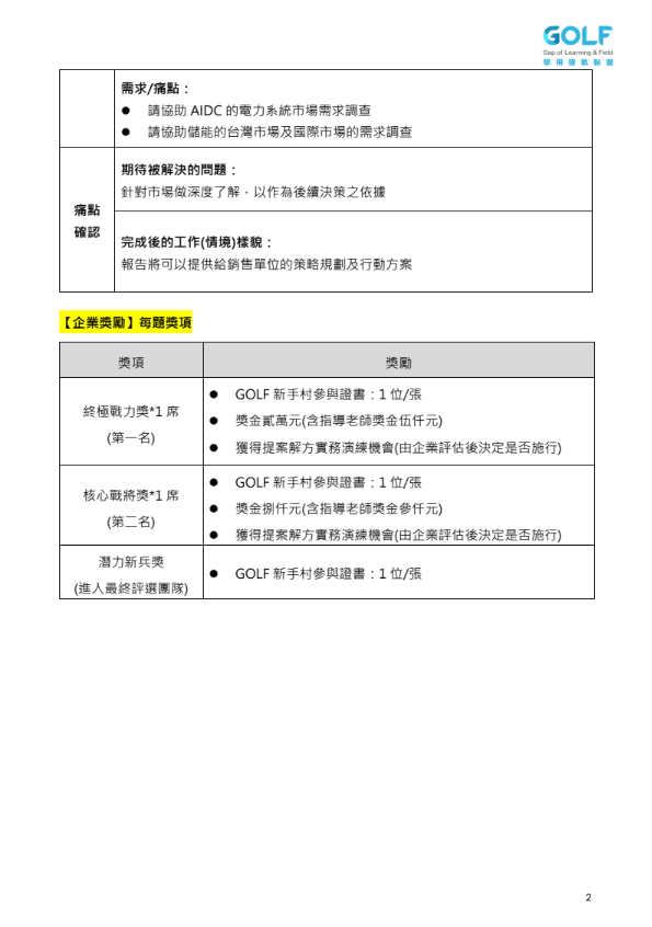
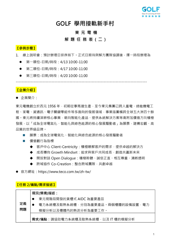
• 出題企業:志聖工業、東元電機、研揚科技、遠傳電信
📌計畫亮點:四維接軌模式
真實痛點對接:解題任務源自企業之實務場域
線上資源補給:免費開放 GOLF 數位學習平台 700 堂以上之產業專業課程當支援
團隊跨領域自主學習。
直接進場指導:獲選團隊可直接與企業業師對話溝通 、對需求,當獲最直直接的產
業回饋。
人才保證媒合:表現優秀的學員將優先列入企業人才庫當提供實習或正職面試的
快速通道。
📌參賽規則 - 首屆辦理當參與出題企業與解題學校採邀請制
1. 報名資格:大專院校、研究所在學學生(不限科系、年級、國籍當皆可報名)
2. 組隊限制:
(1)每隊 2 至 5 人為原則當鼓勵跨系所組隊當發展多元思維。
(2)鼓勵結合跨域專業當每隊指導老師求有 1 至 2 名。
(3)報名規範:採線上登記當求於 4/10(五)截止日前完成隊伍組建與初步解方構想 。
📌賽事流程:請見下圖
🔗報名連結:https://forms.gle/TxWv3bPKfa8JnrD97
🔗新手村-報名連結:https://forms.gle/YLCDAkNwrTw1VBE28
🔗志聖工業官方網址:http://www.csun.com.tw/
🔗東元電機官方網址:https://www.teco.com.tw/zh-tw/
🔗研揚科技官方網址:http://www.aaeon.com
🔗遠傳電信官方網址:http://www.fetnet.net
歡迎七所大學的老師與同學踴躍組隊,報名解題!🔥
📞活動聯繫
- 社團法人 GOLF 學用接軌聯盟 秘書處
- 執行秘書 洪采婷 Stella Hung
- 電話:(02) 6612-7974
- E-Mail:stella_hung@golfedu.orgrg












